近日,一則關於中秋禮盒被「惡意棄單」的消息在網路上引起廣泛討論。事件起於114年9月26日,報案人表示接到一通電話,對方說要緊急訂 100 盒蛋黃酥,並加了官方LINE(ID:@USS Bakery、暱稱:優仕紳烘培館)進行訂購細節洽談。對方透過LINE表示公司會再派人聯絡,隨後接到林姓小姐 (電話碼不詳) 確認訂單,並要求9月30日配送。

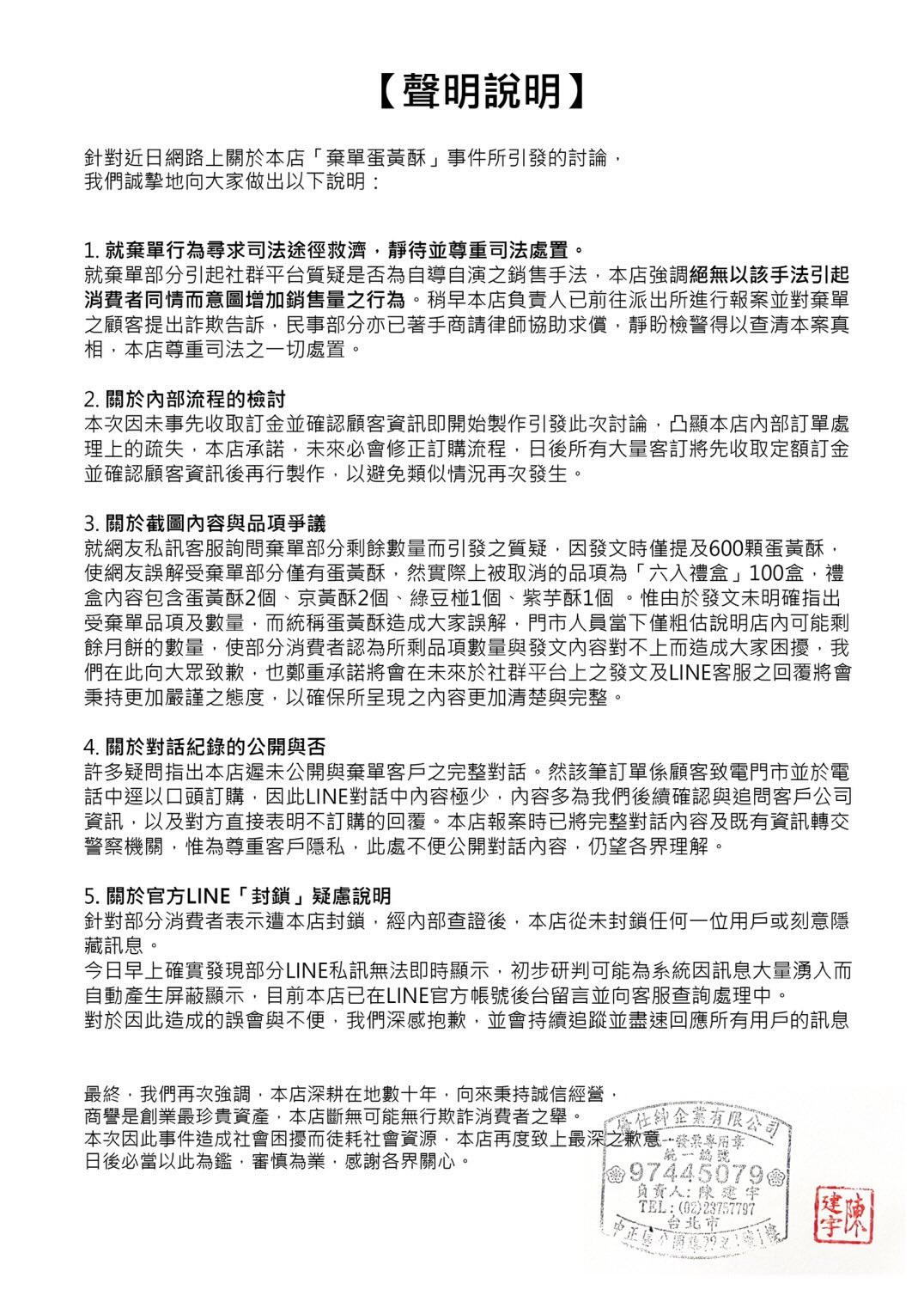
面對網路質疑,包括是否有自導自演或售價調整問題,店家也發出正式聲明澄清:


店家在接獲訂單後,雖感訂購量龐大,但仍全力趕工完成600顆蛋黃酥的生產與包裝。然而,配送當日,訂購人臨時表示不需要此批禮盒,引發店家損失。店家隨即於社群平台發文,表達自身遭遇與心情,也在 Threads 上公開部分過程,引起網友關注與熱議。

然而,事件仍引發網友疑慮,有人質疑是否為自導自演。
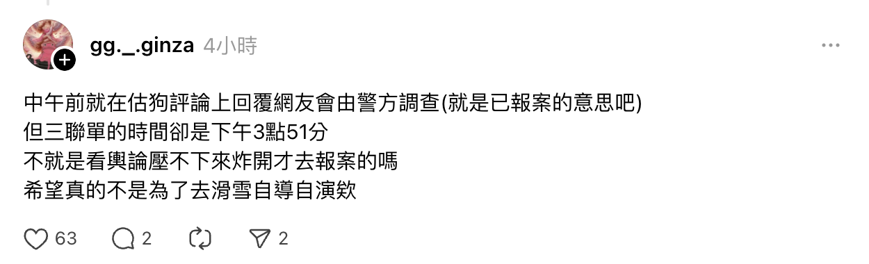
疑點1 報案時間
中午前就在估狗評論上回覆網友會由警方調查(就是已報案的意思吧) 但三聯單的時間卻是下午3點51分 不就是看輿論壓不下來炸開才去報案的嗎 希望真的不是為了去滑雪自導自演欸

疑點2 販售價格
誠信經營的您
請解釋一下一個誠信問題~
為何您號稱「遭到棄單的產品」,
在脆這裡求助的報價(一盒420元)
賣的「比官網還貴」(一盒400元)呢??
先前您甚至澄清說:
其實遭棄單的是「中秋6入禮盒」~
而「中秋6入禮盒」在官網售價為400元/盒
官網目錄也顯示:
「中秋6入禮盒」內每種品項口味的單價「皆是一顆65元」
若65元*6顆=390元,盒子當作+10元=目錄價格
結果,您被棄單之後
給脆友們的報價卻是:一盒6入420元??🧐🧐🧐
您被棄單,來請廣大脆友幫忙
卻還要漲價??
在發文當天直接改賣善良的脆友420元/盒??🤯🤯🤯
@ussbakery 以上請解析一下,
這種做法的誠信展現在哪裡?😡😡😡








整起事件仍在司法調查中,事實與真相尚待釐清。
